欢迎访问中关村绿色矿山产业联盟网站!
English
网站首页
关于联盟
联盟简介
联盟章程
联盟组织
中绿盟专家
联盟动态
联盟活动
培训
国际活动
团体标准
《绿色矿山》期刊
矿业动态
行业动态
绿色矿山
双碳目标
政策法规
会员服务
会员活动
会员专员服务
会员介绍
学术委员会
智库专家
资料下载
联系我们
您现在的位置:
首页
>
矿业动态
>
行业动态
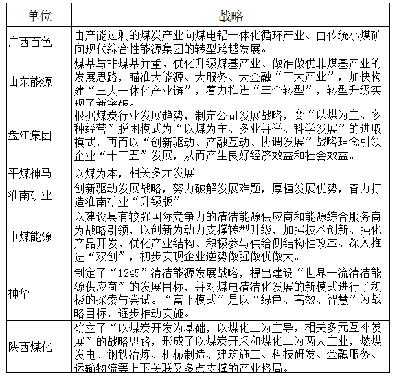
部分煤业集团战略汇总
来源:绿盟
日期:2016-10-06
浏览量:784
文字:【
大
中
小
】【
加粗
】【
高亮
】【
还原
】
(中关村绿色矿山产业联盟)
上一篇:我国黄金生产消费量持续全球第一
下一篇:各煤业集团产业转型路线
返回列表
友情链接:
政府有关部门
应急管理部
发展和改革委员会
工业和信息化部
自然资源部
科技部
民政部
相关行业协会
中国煤炭工业协会
中国煤炭建设协会
中国煤炭学会
中国石油和化学工业协会
中国科学技术协会
中国矿业联合会
科研院所
国家安监总局研究中心
国家安监总局信息研究院
中国地质大学
中国矿业大学
太原理工大学
西安科技大学
煤炭企事业单位
冀中能源集团
中国中煤能源集团
大同煤矿集团
京煤集团
义煤集团
神华集团
绿盟公众号